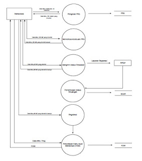
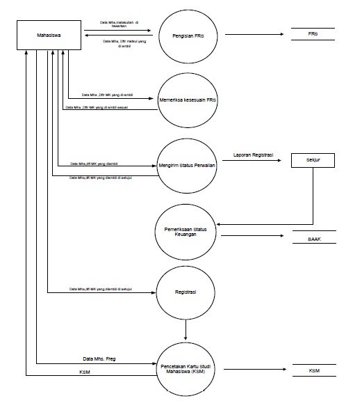
Alur perwalian yang dilakukan secara online adalah :
1. Mahasiswa melakukan pengisian Formulir Rencana Studi (FRS) di situs perwalian online.
2. Dosen wali akan melakukan pemeriksaan apakah rencana studinya layak untuk disetujui atau tidak.
3. Jika disetujui, maka akan mengirimkan informasi kepada mahasiswa mengenai status persetujuan rencana studinya melalui email. Jika dosen wali tidak menyetujui rencana studi, maka mahasiswa harus melakukan pengisian rencana studi lagi di situs perwalian online.
4. Jika rencana studi telah disetujui, maka pihak Sekretariat Jurusan akan memeriksa status keuangan mahasiswa (sudah lunas atau belum).
5. Jika keuangan telah sesuai, maka Sekretariat Jurusan akan melakukan registrasi secara langsung. Informasi mengenai status registrasi akan langsung terkirim ke mahasiswa melalui email. Jika keuangan belum sesuai, maka pihak Sekretariat Jurusan akan menunggu sampai ada update terbaru dari keuangan.
6. Jika seluruh perwalian telah selesai, maka pihak Sekretariat Jurusan akan melakukan pencetakan Kartu Studi Mahasiswa (KSM).
7. Kartu Studi Mahasiswa (KSM) akan didistribusikan ke mahasiswa untuk ditandatangani. Jika KSM telah ditandatangani oleh mahasiswa, maka pihak Sekretariat Jurusan akan mengesahkan KSM dengan memberikan cap jurusan di KSM.
8. Pihak Mahasiswa dan Jurusan akan menerima masing-masing 1 salinan KSM. KSM yang dimiliki mahasiswa dapat digunakan sebagai Kartu Ujian.
Adapun Data Flow Diagram yang sedang berjalan di Sistem Informasi Perwalian Online adalah sebagai berikut :


EmoticonEmoticon